12个设计新手必须知道的几个习惯
刚学设计那会真的踩了无数坑… 明明用了好看的素材,成品却总像 “廉价模板”,直到摸透这些文字排版小习惯,作品终于有了专业感!新手宝子直接抄作业就行。

以下是112个设计新手必须知道的几个习惯:
1、字重不要选择最细的,也不要选择最粗的。
2、永远都不要使用字体面板的加粗功能。

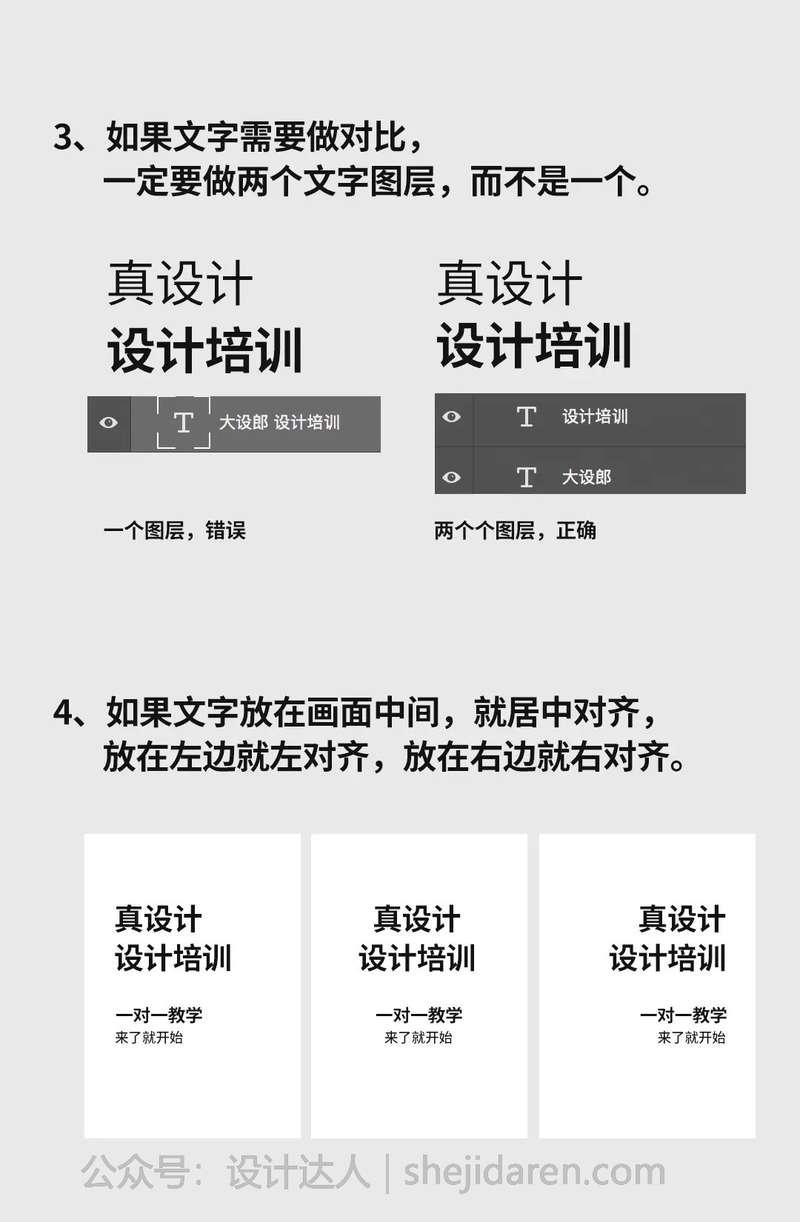
3、如果文字需要做对比,一定要做两个文字图层,而不是一个。
4、如果文字放在画面中间,就居中对齐,放在左边就左对齐,放在右边就右对齐。

5、无论中文还是英文,整个设计字体就只要一种,层次依靠对比和字重来表达。
6、作为设计师,画面首先要保证阅读体验:然后再考虑视觉。

7、英文和数字都要使用英文字体。
8、正文如果有加粗的小标题要单独分出来,不要和正文放在一起。

9、画面中的修饰文字,不要过大影响整个画面。
10、任何时候,文字都不要选最黑的颜色。

11、如果需要对比就放心的拉开关系,不要模棱两可。
12、一个组内的排版形式要保持统一。

刚开始做设计不用追求多复杂,把这些基础习惯练熟,作品质感就能远超同龄人!以上就是今天的分享,欢迎在留言处发表您的意见和看法。
分享者:杭州惠达印刷(小红薯)
赞助商链接
喜欢这篇文章吗?欢迎分享到你的微博、QQ群,并关注我们的微博,谢谢支持。
版权:除非注明,本站文章均为原创文章,转载请联系我们授权,否则禁止转载。
版权:除非注明,本站文章均为原创文章,转载请联系我们授权,否则禁止转载。






